Sofortige Rentabilität für die Bankkunden
Direkt nachdem die neue Betrugserkennungsplattform auf Elastic-Basis aktiviert wurde, hat PCSU einen Betrug in Höhe von $35.000 erkannt und verhindert.
Sicherheit und Observability für mehr Kundenzufriedenheit
Seit der Standardisierung mit dem Elastic Stack kann PCSU neuerdings eine beliebige Anzahl an Datenquellen ingestieren. Seitdem kann PCSU besser auf Callcenter-Verzögerungen und Probleme mit möglichen Auswirkungen auf Kunden reagieren, wie etwa Naturkatastrophen.
Proaktive Betrugserkennung und -Vermeidung
PCSU nutzt die Machine Learning- und Warnfeatures des Elastic Stack, um Finanzbetrug proaktiv zu erkennen und zu vereiteln, bevor die Konten der Mitglieder betroffen sind.
Eine neue, dedizierte Unternehmenseinheit für Fraud Intelligence
Nach dem sofortigen Erfolg des Betrugserkennungsprojekts mit dem Elastic Stack hat PCSU eine Einheit für Fraud Intelligence geschaffen, die den Mitgliedern der Genossenschaftsbank inzwischen branchenführende Sicherheit und Zufriedenheit bietet.
Unternehmensübersicht
PCSU ist der in den USA führende Dienstleister für Genossenschaftsbanken und ist für den Erfolg von 1.500 Genossenschaftsbanken mit mehr als 3,8 Milliarden Transaktionen pro Jahr verantwortlich. Mit Komponenten wie Zahlungsverarbeitung, Risikomanagement, Daten und Analytics, Treueprogrammen, digitalem Banking, Marketing, strategischer Beratung und mobilen Plattformen bietet PCSU seinen Mitgliedern seit mehr als 40 Jahren ein nahtloses Erlebnis. Der umfassende 24/7/365-Support für Mitglieder wird von Callcentern an verschiedenen Orten in den USA erbracht.
PCSU setzt Elastic ein
Die Risikoabteilung des Unternehmens hatte bereits seit Jahren mit einer veralteten Jade-Datenbankplattform gearbeitet. Mit dieser eingeschränkten Architektur konnte PCSU nur Logs aus einigen wenigen kuratierten Datenquellen ingestieren, um Insiderbedrohungen wie etwa Veruntreuungen durch Mitarbeiter von PCSU, Vertriebspartnern oder Genossenschaftsbanken zu erkennen. Es war gelinde gesagt schwierig, die Silodaten in Excel-Tabellenkalkulationen zu analysieren und in Power BI zu visualisieren. Mit der Zeit wuchs die Datenbank immer weiter an, die Ingestion wurde komplexer, und es dauerte einen ganzen Tag, die Daten des vorherigen Tages zu laden.
Eine 24-stündige Verzögerung beim Ingestieren ist zu lang, insbesondere wenn es darum geht, Finanzbetrug aufzudecken. Einer der Auftragnehmer des Unternehmens schlug daher vor, dass PCSU diese Logs nach Elasticsearch migrieren könnte, da sich diese Lösung hervorragend für beliebige Arten und Mengen von Daten eignet. PCSU ist diesem Rat gefolgt, hat 2018 den Wechsel zum Elastic Stack vollzogen und seitdem immer mehr Datenquellen hinzugefügt, wie etwa Online-Anmeldungen, IP- und Postadressen sowie den Callcenter-Anrufverlauf von Mitgliedern, um nur einige wenige zu nennen. Mit diesen Daten wurde die Betrugserkennung verbessert, da die Logs besser überwacht und visualisiert werden können.
Innerhalb weniger Tage nach der Bereitstellung von Elastic hat PCSU betrügerische Aktivitäten in Höhe von $35.000 blockiert. Nur 18 Monate nach der Einführung ihres Systems auf Elastic-Basis mit dem Namen „Linked Analysis“ hat PCSU bereits Betrugsversuche in Höhe von $35 Millionen vereitelt.
Das Fraud Intelligence-Team von PCSU hat mit Linked Analysis schon $35 Millionen für die Mitglieder der Genossenschaftsbank eingespart, seitdem die Plattform eingeführt wurde. Ein Großteil dieser Einsparungen stammt aus prädiktiven Vorhersagen, die für Mitglieder der Genossenschaftsbank einen besonders hohen Wert haben. – Jack Lynch, SVP, Chief Risk Officer and President, CU Recovery bei PCSU
Nach dem Wechsel zu Elastic hat Jonathon Robinson, Manager für Fraud Intelligence bei PCSU, festgestellt, dass Elasticsearch mühelos eine beliebige Menge an Datenquellen für PCSU verarbeiten kann. Daraufhin hat er den Elastic-Anwendungsfall, der ursprünglich nur für die Insider-Betrugserkennung vorgesehen war, um zusätzliche Logs aus verschiedenen finanzbezogenen Datenquellen erweitert. Seitdem werden auch externe Betrugsversuche für die 1.500 Mitglieder der Genossenschaftsbank in den gesamten USA verhindert.
Mit der erweiterten Anzahl an Datenquellen wurde eine zusätzliche erste Ebene der Betrugsverhinderung geschaffen, um Finanzbetrug präventiv zu vermeiden. Bis zu diesem Zeitpunkt hat PCSU erst während oder nach dem Auftreten von betrügerischen Aktivitäten erfahren. „Dank Elastic können wir Betrugsversuche präventiv erkennen und verhindern“, sagt Robinson.
Daraufhin hat PCSU den Einsatz von Elastic ausgeweitet. Da PCSU die Daten bereits im System verfügbar hatte, konnten diese in einem nächsten logischen Schritt bereitgestellt werden, um zusätzliche Einblicke für den Callcenter-Betrieb zu liefern. Elastic hat außerdem den Weg für ein neues Notfallmanagementprotokoll bei PCSU geebnet, das Kibana und Elastic Maps verwendet, um Genossenschaftsbanken vor bevorstehenden Naturkatastrophen zu warnen. Bei Ereignissen wie Wirbelstürmen oder Waldbränden kann der lokalisierte Kundensupport entsprechend angepasst werden, um sicherzustellen, dass die Mitglieder auf ihr Guthaben und ihre Kredite zugreifen können.
Parallel dazu konzentriert sich PCSU weiterhin auf die ursprünglichen Ziele: Erkennung, Vermeidung und Abwehr von Betrugsversuchen. Dank dieser andauernden Mission haben die Genossenschaftsbanken bereits Dutzende Millionen US-Dollar eingespart.
Mit zunehmender Integration des Elastic Stack haben wir festgestellt, dass wir Betrugsversuche viel leichter erkennen können. Und mit der zunehmenden Anzahl an Datensätzen in der Elastic-Plattform haben wir eine Ansicht unserer Daten erhalten, die wir in dieser Form noch nicht kannten. Durch den Einsatz von Elastic konnten wir einen neuen Bereich der Betrugsvermeidung erschaffen: Fraud Intelligence. Inzwischen können wir Betrugsversuche nicht nur im Nachhinein erkennen, sondern noch vor dem Auftreten. – Jonathon Robinson, Manager für Fraud Intelligence bei PCSU
Fraud Intelligence „Linked Analysis“
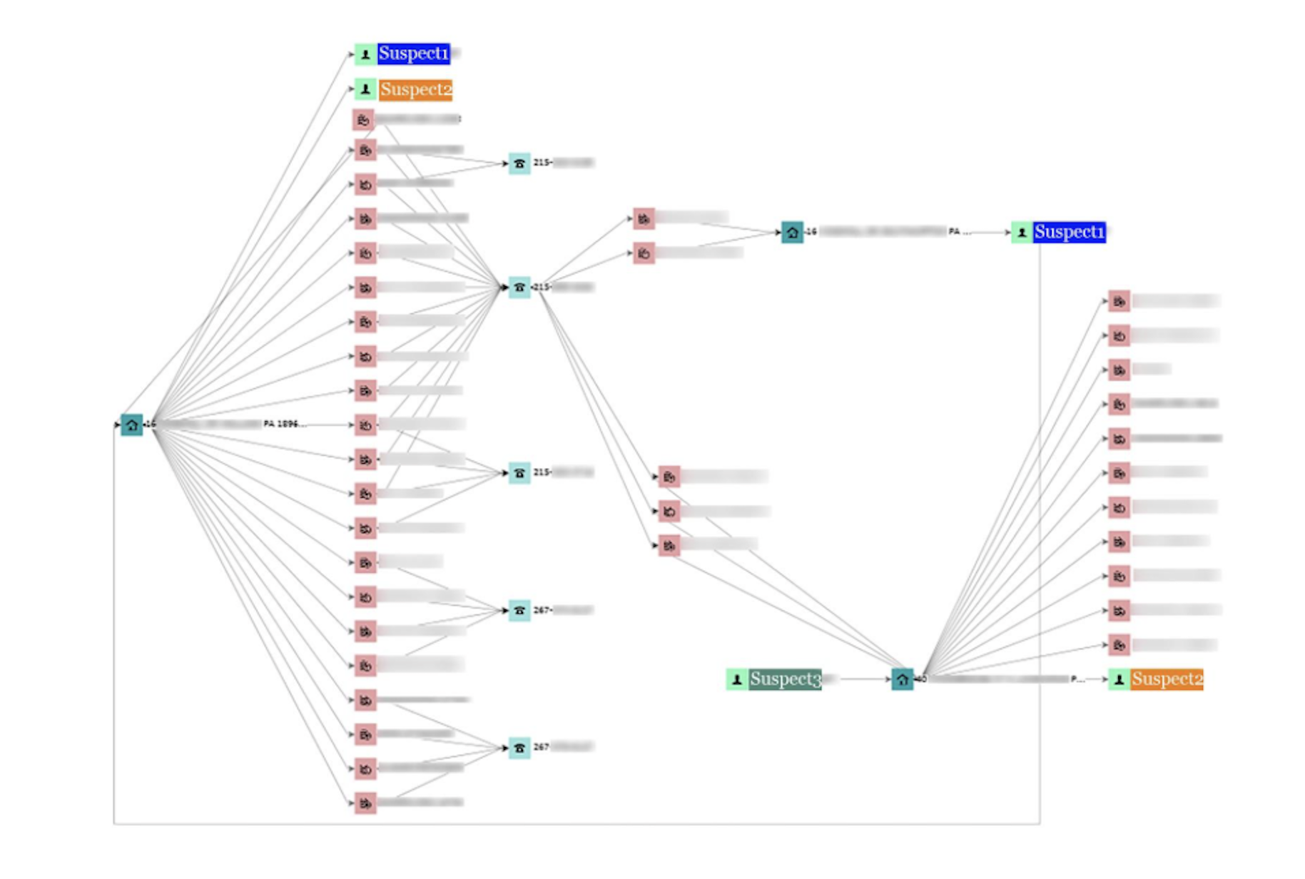
Robinson erklärt, wie Linked Analysis kürzlich eine Kreditkarten-Betrügerbande aufgedeckt hat, bei dem ursprünglich zwei Kreditkarten von einer Genossenschaftsbank eingesetzt wurden. Robinson wurde aufmerksam, als ein Machine Learning-Auftrag Anomalien gemeldet hat.
Robinsons Team hat bei der Überprüfung einer Warnung die Diagrammfeatures von Elastic eingesetzt, um 35 weitere Karten zu finden, die über Telefonnummern und Abwandlungen der ursprünglich registrierten Rechnungsadresse mit diesen beiden Karten verknüpft waren. Das Team hat festgestellt, dass neben der Bank, von der die ursprüngliche Warnung stammte, noch verschiedene weitere Genossenschaftsbanken der gleichen Betrügerbande zum Opfer gefallen sind. Das PCSU-Team konnte die betroffenen Genossenschaftsbanken zeitnah benachrichtigen, die Karten deaktivieren, um weitere Einkäufe zu verhindern, und ihren Endkunden die Frustration und den Aufwand ersparen, ihre kompromittierte Kreditkarte austauschen zu müssen.
Anschließend wurden die Kombinationen von Adressen, Telefonnummern, Namen und weiteren Identifizierungsdaten in eine Negativliste eingetragen, und PCSU erhält eine Warnung für alle zukünftigen Aktivitäten dieser Betrügerbande, egal an welcher Stelle im Bankennetzwerk diese Aktivitäten auftreten.
„Die von Elastic gelieferten Informationen wurden sofort genutzt, um die direkt betroffenen Genossenschaftsbanken zu schützen, und die eingerichtete Negativliste schützt außerdem alle Genossenschaftsbanken, mit denen wir arbeiten, für die Zukunft“, sagt Robinson. „Ohne die Möglichkeit, diese Daten zwischen Genossenschaftsbanken zu korrelieren, hätten wir die Muster nicht erkennen können, obwohl wir denselben Betrügern auf mehreren Fronten gegenüber gestanden hätten.“
„Es ist sehr zufriedenstellend“, fügt Robinson hinzu, „Betrugsversuche zu verhindern. Das liegt daran, dass die Betrüger weiterhin versuchen, die Kreditkarten zu verwenden, nachdem sie von PCSU gesperrt wurden.“
Betrugserkennung mit Machine Learning
Mit Machine Learning kann das Fraud Intelligence-Team die Anforderungen von 1.500 Genossenschaftsbanken erfüllen. Mit Machine Learning und Warnungen erhält das Team Einblicke in Echtzeit, die bei der manuellen Durchsicht von Berichten nicht sofort verfügbar wären.
Für die Betrugsvermeidung bei PCSU überwachen Machine Learning-Aufträge verschiedene Aktivitäten, die auftreten, bevor eine Kreditkarte in einem Lesegerät registriert wird. So hat PCSU die Betrügerbande zur Strecke gebracht. PCSU überwacht verschiedene Aktivitäten, darunter eine Kombination von Rechenzentrumsaufrufen, Onlineaktivitäten und „eine Vielzahl von Datenquellen, die uns verraten, was mit einer Karte vor sich geht“, so Robinson.
Wenn sich ein Kunde normalerweise von seinem Heimcomputer anmeldet, kann PCSU mit Hilfe von Machine Learning beispielsweise abnormale Anmeldeversuche oder ähnliche E-Mail-Adressen, Telefonnummern, IP-Adressen, Sozialversicherungsnummern und Wohnadressen erkennen, mit denen Konten in verschiedenen Genossenschaftsbanken eröffnet oder genutzt werden. Wenn ein Kunde von seinem normalen Verhalten abweicht, wird das Team dank Machine Learning und der Warnungsfunktion benachrichtigt und kann Maßnahmen ergreifen, um das Mitglied zu kontaktieren und bei Bedarf eine Karte oder ein Konto zu sperren, um den Betrugsversuch sofort zu unterbinden.
Mit den Diagrammfeatures in Kibana können Robinson und PCSU jetzt außerdem Betrugsversuche verhindern, indem sie die Verbindungen und Beziehungen zwischen Daten auf völlig neue Arten darstellen, die in einer Tabellenkalkulation oder in anderen Teilen der veralteten Lösung nicht möglich gewesen wären.
Betrugsvermeidung ist ein komplexes Thema. Ich muss mir jedoch keine Sorgen mehr darüber machen, ob unser System auf Elastic-Basis diesem Thema gewachsen ist. -Jonathon Robinson, Manager für Fraud Intelligence bei PCSU
Spaces, Sicherheit
Ungefähr ein halbes Dutzend Abteilungen hat Zugriff auf verschiedene Datensätze, die in Kibana grafisch dargestellt werden. Manche Daten sind jedoch nicht für alle Gruppen relevant. Mit Kibana Spaces und der rollenbasierten Zugriffssteuerung der im Elastic Stack enthaltenen Sicherheitsfeatures können Sie Mitarbeitern den Zugriff auf bestimmte Visualisierungen erlauben und auf andere, für sie irrelevante Bereiche blockieren. Diese Funktion ist besonders wichtig in der stark regulierten Branche, in der PCSU tätig ist.
„Callcenter-Mitarbeiter sollen nach der Anmeldung keine Überwachungs-Diagramme oder sonstige Daten angezeigt bekommen. Sie sollen nur die Daten sehen, auf die sie Zugriff haben und die für sie relevant sind. Dafür nutze ich Spaces.“
Robinson fügt hinzu, dass die Daten mit Spaces „außerdem ansprechend und aufgeräumt dargestellt werden, was für die Führungsebene wichtig ist.“

